拨开荷叶行,寻梦已然成。仙女莲花里,翩翩白鹭情。
IMG-LOGO
主页 文章列表 SpringBoot档案分片上传

SpringBoot档案分片上传

白鹭 - 2022-03-17 2814 0 0

背景

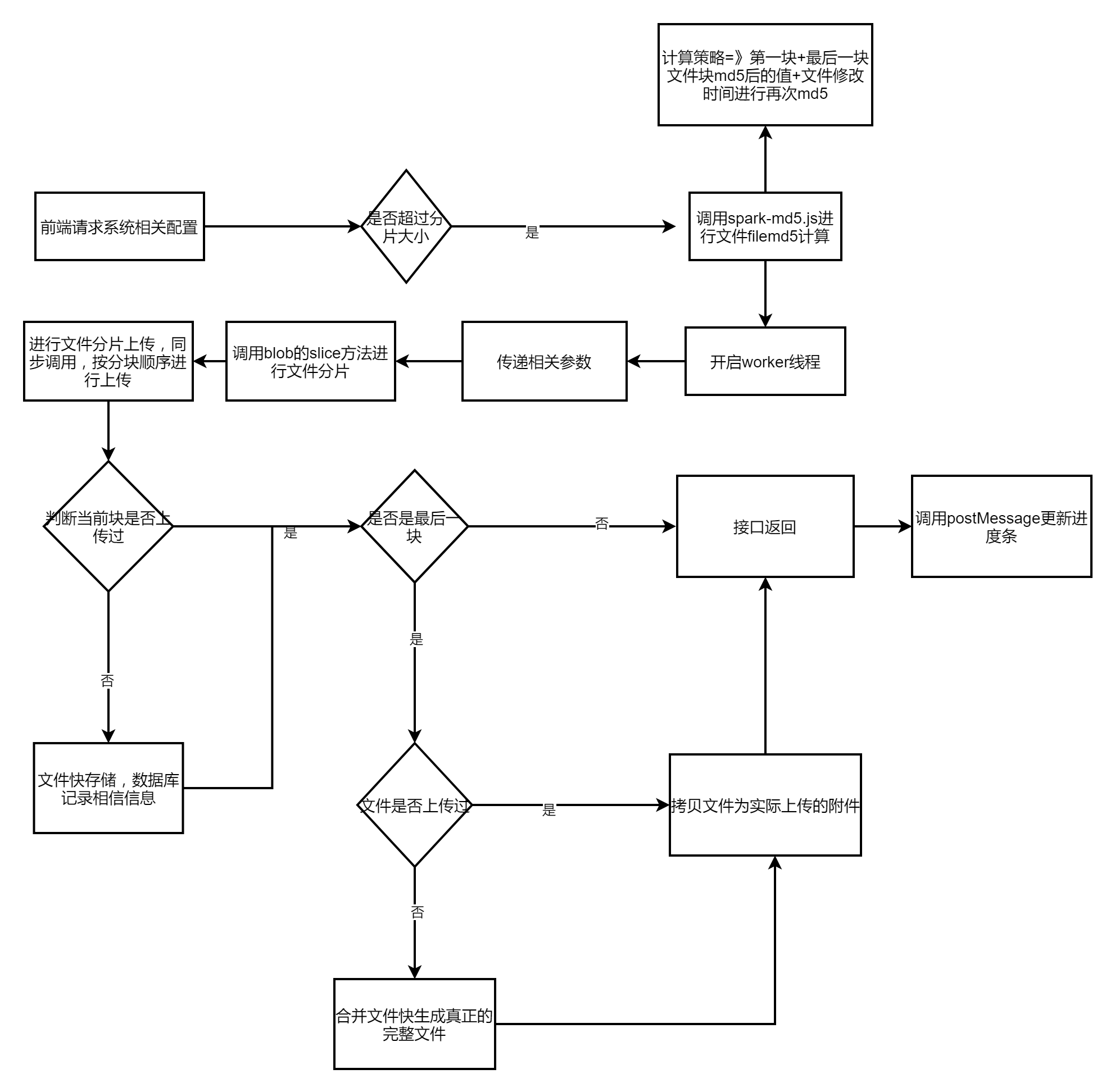
最近好几个项目在运行程序中客户都提出档案上传大小的限制能否设定的大一些,用户经常需要上传好几个G的资料档案,如图纸,视频等,并且需要在上传大档案程序中进行优化实时展现进度条,进行技术评估后针对框架档案上传进行扩展升级,扩展界面支持大档案分片上传处理,减少服务器瞬时的存储器压力,同一个档案上传失败后可以从成功上传分片位置进行断点续传,档案上传成功后再次上传无需等待达到秒传的效果,优化用户互动体验,具体的实作流程如下图所示

档案MD5计算

对于档案md5的计算我们使用spark-md5第三方库,大档案我们可以分片分别计算再合并节省时间,但是经测验1G档案计算MD5需要20s左右的时间,所以经过优化我们抽取档案部分特征信息(档案第一片+档案最后一片+档案修改时间),来保证档案的相对唯一性,只需要2s左右,大大提高前端计算效率,对于前端档案内容块的读取我们需要使用html5的api中fileReader.readAsArrayBuffer方法,因为是异步触发,封装的方法提供一个回呼函式进行使用

            createSimpleFileMD5(file, chunkSize, finishCaculate) {
                var fileReader = new FileReader();
                var blobSlice = File.prototype.mozSlice || File.prototype.webkitSlice || File.prototype.slice;
                var chunks = Math.ceil(file.size / chunkSize);
                var currentChunk = 0;
                var spark = new SparkMD5.ArrayBuffer();
                var startTime = new Date().getTime();
                loadNext();
                fileReader.onload = function() {
                    spark.append(this.result);
                    if (currentChunk == 0) {
                        currentChunk = chunks - 1;
                        loadNext();
                    } else {
                        var fileMD5 = hpMD5(spark.end() + file.lastModifiedDate);
                        finishCaculate(fileMD5)
                    }
                };

                function loadNext() {
                    var start = currentChunk * chunkSize;
                    var end = start + chunkSize >= file.size ? file.size : start + chunkSize;
                    fileReader.readAsArrayBuffer(blobSlice.call(file, start, end));
                }
            }

档案分片切割

我们通过定义好档案分片大小,使用blob物件支持的file.slice方法切割档案,分片上传请求需要同步按顺序请求,因为使用了同步请求,前端ui会阻塞无法点击,需要开启worker执行绪进行操作,完成后通过postMessage方法传递讯息给主页面通知ui进度条的更新,需要注意的是,worker执行绪方法不支持window物件,所以尽量不要使用第三方库,使用原生的XMLHttpRequest物件发起请求,需要的自变量通过onmessage方法传递获取

页面upload请求方法如下

 upload() {
                var file = document.getElementById("file").files[0];
                if (!file) {
                    alert("请选择需要上传的档案");
                    return;
                }
                if (file.size < pageData.chunkSize) {
                    alert("选择的档案请大于" + pageData.chunkSize / 1024 / 1024 + "M")
                }

                var filesize = file.size;
                var filename = file.name;
                pageData.chunkCount = Math.ceil(filesize / pageData.chunkSize);
                this.createSimpleFileMD5(file, pageData.chunkSize, function(fileMD5) {
                    console.log("计算档案MD:" + fileMD5);
                    pageData.showProgress = true;
                    var worker = new Worker('worker.js');
                    var param = {
                        token: GetTokenID(),
                        uploadUrl: uploadUrl,
                        filename: filename,
                        filesize: filesize,
                        fileMD5: fileMD5,
                        groupguid: pageData.groupguid1,
                        grouptype: pageData.grouptype1,
                        chunkCount: pageData.chunkCount,
                        chunkSize: pageData.chunkSize,
                        file: file
                    }
                    worker.onmessage = function(event) {
                        var workresult = event.data;
                        if (workresult.code == 0) {
                            pageData.percent = workresult.percent;
                            if (workresult.percent == 100) {
                                pageData.showProgress = false;
                                worker.terminate();
                            }
                        } else {
                            pageData.showProgress = false;
                            worker.terminate();
                        }

                    }
                    worker.postMessage(param);
                })
            }

worker.js执行方法如下

function FormAjax_Sync(token, data, url, success) {
    var xmlHttp = new XMLHttpRequest();
    xmlHttp.open("post", url, false);
    xmlHttp.setRequestHeader("token", token);
    xmlHttp.onreadystatechange = function() {
        if (xmlHttp.status == 200) {
            var result = JSON.parse(this.responseText);
            var status = this.status
            success(result, status);
        }
    };
    xmlHttp.send(data);

}

onmessage = function(evt) {
    var data = https://www.cnblogs.com/yanpeng19940119/p/evt.data;
    console.log(data)
    //传递的自变量
    var token = data.token
    var uploadUrl = data.uploadUrl
    var filename = data.filename
    var fileMD5 = data.fileMD5
    var groupguid = data.groupguid
    var grouptype = data.grouptype
    var chunkCount = data.chunkCount
    var chunkSize = data.chunkSize
    var filesize = data.filesize
    var filename = data.filename
    var file = data.file


    var start = 0;
    var end;
    var index = 0;
    var startTime = new Date().getTime();
    while (start < filesize) {
        end = start + chunkSize;
        if (end > filesize) {
            end = filesize;
        }
        var chunk = file.slice(start, end); //切割档案    
        var formData = new FormData();
        formData.append("file", chunk, filename);
        formData.append("fileMD5", fileMD5);
        formData.append("chunkCount", chunkCount)
        formData.append("chunkIndex", index);
        formData.append("chunkSize", end - start);
        formData.append("groupguid", groupguid);
        formData.append("grouptype", grouptype);
        //上传档案
        FormAjax_Sync(token, formData, uploadUrl, function(result, status) {
            var code = 0;
            var percent = 0;
            if (result.code == 0) {
                console.log("分片共" + chunkCount + "个" + ",已成功上传第" + index + "个")
                percent = parseInt((parseInt(formData.get("chunkIndex")) + 1) * 100 / chunkCount);
            } else {
                filesize = -1;
                code = -1
                console.log("分片第" + index + "个上传失败")
            }
            self.postMessage({ code: code, percent: percent });
        })
        start = end;
        index++;
    }
    console.log("上传分片总时间:" + (new Date().getTime() - startTime));
    console.log("分片完成");
}

档案分片接收

前端档案分片处理完毕后,接下来我们详细介绍下后端档案接受处理的方案,分片处理需要支持用户随时中断上传与档案重复上传,我们新建表f_attachchunk来记录档案分片的详细信息,表结构设计如下

CREATE TABLE `f_attachchunk` (
  `ID` int(11) NOT NULL AUTO_INCREMENT,
  `ChunkGuid` varchar(50) NOT NULL,
  `FileMD5` varchar(100) DEFAULT NULL,
  `FileName` varchar(200) DEFAULT NULL,
  `ChunkSize` int(11) DEFAULT NULL,
  `ChunkCount` int(11) DEFAULT NULL,
  `ChunkIndex` int(11) DEFAULT NULL,
  `ChunkFilePath` varchar(500) DEFAULT NULL,
  `UploadUserGuid` varchar(50) DEFAULT NULL,
  `UploadUserName` varchar(100) DEFAULT NULL,
  `UploadDate` datetime DEFAULT NULL,
  `UploadOSSID` varchar(200) DEFAULT NULL,
  `UploadOSSChunkInfo` varchar(1000) DEFAULT NULL,
  `ChunkType` varchar(50) DEFAULT NULL,
  `MergeStatus` int(11) DEFAULT NULL,
  PRIMARY KEY (`ID`)
) ENGINE=InnoDB AUTO_INCREMENT=237 DEFAULT CHARSET=utf8mb4;


  • FileMD5:档案MD5唯一标识档案
  • FileName:文件名称
  • ChunkSize:分片大小
  • ChunkCount:分片总数量
  • ChunkIndex:分片对应序号
  • ChunkFilePath:分片存盘路径(本地存盘档案方案使用)
  • UploadUserGuid:上传人主键
  • UploadUserName:上传人姓名
  • UploadDate:上传人日期
  • UploadOSSID:分片上传批次ID(云存盘方案使用)
  • UploadOSSChunkInfo:分片上传单片信息(云存盘方案使用)
  • ChunkType:分片存盘方式(本地存盘,阿里云,华为云,Minio标识)
  • MergeStatus:分片合并状态(未合并,已合并)

档案分片存盘后端一共分为三步,检查分片=》保存分片=》合并分片,我们这里先以本地档案存盘为例讲解,云存盘思路一致,后续会提供对应使用的api方法

检查分片

检查分片以资料库档案分片记录的FIleMD5与ChunkIndex组合来确定分片的唯一性,因为本地分片temp档案是作为临时档案存盘,可能会出现手动清除施放磁盘空间的问题,所以数据库存在记录我们还需要对应的检查实际档案情况

            boolean existChunk = false;
            AttachChunkDO dbChunk = attachChunkService.checkExistChunk(fileMD5, chunkIndex, "Local");
            if (dbChunk != null) {
                File chunkFile = new File(dbChunk.getChunkFilePath());
                if (chunkFile.exists()) {
                    if (chunkFile.length() == chunkSize) {
                        existChunk = true;
                    } else {
                        //洗掉数据库记录
                        attachChunkService.delete(dbChunk.getChunkGuid());
                    }

                } else {
                    //洗掉数据库记录
                    attachChunkService.delete(dbChunk.getChunkGuid());
                }
            }

保存分片

保存分片分为两块,档案存盘到本地,成功后数据库插入对应分片信息

            //获取配置中附件上传档案夹
            String filePath = frameConfig.getAttachChunkPath() + "/" + fileMD5 + "/";
            //根据附件guid创建档案夹
            File targetFile = new File(filePath);
            if (!targetFile.exists()) {
                targetFile.mkdirs();
            }
            if (!existChunk) {
                //保存档案到档案夹
                String chunkFileName = fileMD5 + "-" + chunkIndex + ".temp";
                FileUtil.uploadFile(FileUtil.convertStreamToByte(fileContent), filePath, chunkFileName);
                //插入chunk表
                AttachChunkDO attachChunkDO = new AttachChunkDO(fileMD5, fileName, chunkSize, chunkCount, chunkIndex, filePath + chunkFileName, "Local");
                attachChunkService.insert(attachChunkDO);
            }

合并分片

在上传分片方法中,如果当前分片是最后一片,上传完毕后进行档案合并作业,同时进行数据库合并状态的更新,下一次同一个档案上传时我们可以直接拷贝之前合并过的档案作为新附件,减少合并这一步骤的I/O操作,合并档案我们采用BufferedOutputStream与BufferedInputStream两个物件,固定缓冲区大小

            if (chunkIndex == chunkCount - 1) {
                //合并档案
                String merageFileFolder = frameConfig.getAttachPath() + groupType + "/" + attachGuid;
                File attachFolder = new File(merageFileFolder);
                if (!attachFolder.exists()) {
                    attachFolder.mkdirs();
                }
                String merageFilePath = merageFileFolder + "/" + fileName;
                merageFile(fileMD5, merageFilePath);
                attachChunkService.updateMergeStatusToFinish(fileMD5);

                //插入到附件库
                //设定附件唯一guid
                attachGuid = CommonUtil.getNewGuid();
                attachmentDO.setAttguid(attachGuid);
                attachmentService.insert(attachmentDO);
            }
    public void merageFile(String fileMD5, String targetFilePath) throws Exception {
        String merageFilePath = frameConfig.getAttachChunkPath()+"/"+fileMD5+"/"+fileMD5+".temp";
        File merageFile = new File(merageFilePath);
        if(!merageFile.exists()){
            BufferedOutputStream destOutputStream = new BufferedOutputStream(new FileOutputStream(merageFilePath));
            List<AttachChunkDO> attachChunkDOList = attachChunkService.selectListByFileMD5(fileMD5, "Local");
            for (AttachChunkDO attachChunkDO : attachChunkDOList) {
                File file = new File(attachChunkDO.getChunkFilePath());
                byte[] fileBuffer = new byte[1024 * 1024 * 5];//档案读写快取
                int readBytesLength = 0; //每次读取字节数
                BufferedInputStream sourceInputStream = new BufferedInputStream(new FileInputStream(file));
                while ((readBytesLength = sourceInputStream.read(fileBuffer)) != -1) {
                    destOutputStream.write(fileBuffer, 0, readBytesLength);
                }
                sourceInputStream.close();
            }
            destOutputStream.flush();
            destOutputStream.close();
        }
        FileUtil.copyFile(merageFilePath,targetFilePath);
    }

云档案分片上传

云档案上传与本地档案上传的区别就是,分片档案直接上传到云端,再呼叫云存盘api进行档案合并与档案拷贝,数据库相关记录与检查差异不大

阿里云OSS

上传分片前需要生成该档案的分片上传组标识uploadid

    public String getUplaodOSSID(String key){
        key = "chunk/" + key + "/" + key;
        TenantParams.attach appConfig = getAttach();
        OSSClient ossClient = InitOSS(appConfig);
        String bucketName = appConfig.getBucketname_auth();
        InitiateMultipartUploadRequest request = new InitiateMultipartUploadRequest(bucketName, key);
        InitiateMultipartUploadResult upresult = ossClient.initiateMultipartUpload(request);
        String uploadId = upresult.getUploadId();
        ossClient.shutdown();
        return uploadId;
    }

上传分片时需要指定uploadid,同时我们要将回传的分片信息PartETag序列化保存数据库,用于后续的档案合并

    public String uploadChunk(InputStream stream,String key, int chunkIndex, int chunkSize, String uploadId){
        key = "chunk/" + key + "/" + key;
        String result = "";
        try{
            TenantParams.attach appConfig = getAttach();
            OSSClient ossClient = InitOSS(appConfig);
            String bucketName = appConfig.getBucketname_auth();
            UploadPartRequest uploadPartRequest = new UploadPartRequest();
            uploadPartRequest.setBucketName(bucketName);
            uploadPartRequest.setKey(key);
            uploadPartRequest.setUploadId(uploadId);
            uploadPartRequest.setInputStream(stream);
            // 设定分片大小,除了最后一个分片没有大小限制,其他的分片最小为100 KB,
            uploadPartRequest.setPartSize(chunkSize);
            // 设定分片号,每一个上传的分片都有一个分片号,取值范围是1~10000,如果超出此范围,OSS将回传InvalidArgument错误码,
            uploadPartRequest.setPartNumber(chunkIndex+1);
            // 每个分片不需要按顺序上传,甚至可以在不同客户端上传,OSS会按照分片号排序组成完整的档案,
            UploadPartResult uploadPartResult = ossClient.uploadPart(uploadPartRequest);
            PartETag partETag =  uploadPartResult.getPartETag();
            result = JSON.toJSONString(partETag);
            ossClient.shutdown();
        }catch (Exception e){
            logger.error("OSS上传档案Chunk失败:" + e.getMessage());
        }
        return result;
    }

合并分片时通过传递保存分片的PartETag物件阵列进行操作,为了附件独立唯一性我们不直接使用合并后的档案,通过api进行档案拷贝副本使用

    public boolean merageFile(String uploadId, List<PartETag> chunkInfoList,String key,AttachmentDO attachmentDO,boolean checkMerge){
        key = "chunk/" + key + "/" + key;
        boolean result = true;
       try{
           TenantParams.attach appConfig = getAttach();
           OSSClient ossClient = InitOSS(appConfig);
           String bucketName = appConfig.getBucketname_auth();
           if(!checkMerge){
               CompleteMultipartUploadRequest completeMultipartUploadRequest = new CompleteMultipartUploadRequest(bucketName, key, uploadId, chunkInfoList);
               CompleteMultipartUploadResult completeMultipartUploadResult = ossClient.completeMultipartUpload(completeMultipartUploadRequest);
           }
           String attachKey = getKey(attachmentDO);
           ossClient.copyObject(bucketName,key,bucketName,attachKey);
           ossClient.shutdown();
       }catch (Exception e){
           e.printStackTrace();
           logger.error("OSS合并档案失败:" + e.getMessage());
           result = false;
       }
        return result;
    }

华为云OBS

华为云api与阿里云api大致相同,只有个别自变量名称不同,直接上代码

    public String getUplaodOSSID(String key) throws Exception {
        key = "chunk/" + key + "/" + key;
        TenantParams.attach appConfig = getAttach();
        ObsClient obsClient = InitOBS(appConfig);
        String bucketName = appConfig.getBucketname_auth();
        InitiateMultipartUploadRequest request = new InitiateMultipartUploadRequest(bucketName, key);
        InitiateMultipartUploadResult result = obsClient.initiateMultipartUpload(request);
        String uploadId = result.getUploadId();
        obsClient.close();
        return uploadId;
    }

    public String uploadChunk(InputStream stream, String key, int chunkIndex, int chunkSize, String uploadId) {
        key = "chunk/" + key + "/" + key;
        String result = "";
        try {
            TenantParams.attach appConfig = getAttach();
            ObsClient obsClient = InitOBS(appConfig);
            String bucketName = appConfig.getBucketname_auth();
            UploadPartRequest uploadPartRequest = new UploadPartRequest();
            uploadPartRequest.setBucketName(bucketName);
            uploadPartRequest.setUploadId(uploadId);
            uploadPartRequest.setObjectKey(key);
            uploadPartRequest.setInput(stream);
            uploadPartRequest.setOffset(chunkIndex * chunkSize);
            // 设定分片大小,除了最后一个分片没有大小限制,其他的分片最小为100 KB,
            uploadPartRequest.setPartSize((long) chunkSize);
            // 设定分片号,每一个上传的分片都有一个分片号,取值范围是1~10000,如果超出此范围,OSS将回传InvalidArgument错误码,
            uploadPartRequest.setPartNumber(chunkIndex + 1);
            // 每个分片不需要按顺序上传,甚至可以在不同客户端上传,OSS会按照分片号排序组成完整的档案,
            UploadPartResult uploadPartResult = obsClient.uploadPart(uploadPartRequest);
            PartEtag partETag = new PartEtag(uploadPartResult.getEtag(), uploadPartResult.getPartNumber());
            result = JSON.toJSONString(partETag);

            obsClient.close();
        } catch (Exception e) {
            e.printStackTrace();
            logger.error("OBS上传档案Chunk:" + e.getMessage());
        }
        return result;
    }

    public boolean merageFile(String uploadId, List<PartEtag> chunkInfoList, String key, AttachmentDO attachmentDO, boolean checkMerge) {
        key = "chunk/" + key + "/" + key;
        boolean result = true;
        try {
            TenantParams.attach appConfig = getAttach();
            ObsClient obsClient = InitOBS(appConfig);
            String bucketName = appConfig.getBucketname_auth();
            if (!checkMerge) {
                CompleteMultipartUploadRequest request = new CompleteMultipartUploadRequest(bucketName, key, uploadId, chunkInfoList);
                obsClient.completeMultipartUpload(request);
            }
            String attachKey = getKey(attachmentDO);
            obsClient.copyObject(bucketName, key, bucketName, attachKey);

            obsClient.close();
        } catch (Exception e) {
            e.printStackTrace();
            logger.error("OBS合并档案失败:" + e.getMessage());
            result = false;
        }
        return result;
    }

Minio

档案存盘Minio应用比较广泛,框架也同时支持了自己独立部署的Minio档案存盘系统,Minio没有对应的分片上传api支持,我们可以在上传完分片档案后,使用composeObject方法进行档案的合并

    public boolean uploadChunk(InputStream stream, String key, int chunkIndex) {
        boolean result = true;
        try {
            MinioClient minioClient = InitMinio();
            String bucketName = frameConfig.getMinio_bucknetname();
            PutObjectOptions option = new PutObjectOptions(stream.available(), -1);
            key = "chunk/" + key + "/" + key;
            minioClient.putObject(bucketName, key + "-" + chunkIndex, stream, option);
        } catch (Exception e) {
            logger.error("Minio上传Chunk档案失败:" + e.getMessage());
            result = false;
        }
        return result;
    }

    public boolean merageFile(String key, int chunkCount, AttachmentDO attachmentDO, boolean checkMerge) {
        boolean result = true;
        try {
            MinioClient minioClient = InitMinio();
            String bucketName = frameConfig.getMinio_bucknetname();
            key = "chunk/" + key + "/" + key;
            if (!checkMerge) {
                List<ComposeSource> sourceObjectList = new ArrayList<ComposeSource>();
                for (int i = 0; i < chunkCount; i++) {
                    ComposeSource composeSource = ComposeSource.builder().bucket(bucketName).object(key + "-" + i).build();
                    sourceObjectList.add(composeSource);
                }
                minioClient.composeObject(ComposeObjectArgs.builder().bucket(bucketName).object(key).sources(sourceObjectList).build());
            }
            String attachKey = getKey(attachmentDO);
            minioClient.copyObject(
                    CopyObjectArgs.builder()
                            .bucket(bucketName)
                            .object(attachKey)
                            .source(
                                    CopySource.builder()
                                            .bucket(bucketName)
                                            .object(key)
                                            .build())
                            .build());
        } catch (Exception e) {
            logger.error("Minio合并档案失败:" + e.getMessage());
            result = false;
        }
        return result;
    }
标签:

0 评论

发表评论

您的电子邮件地址不会被公开。 必填的字段已做标记 *