我想用给定的系数绘制高次多项式函式。我创建该函式f_erzeuger()是为了撰写一个多项式函式f,以便能够使用 ggplot2 和stat_function(fun = f). coef是多项式函式的系数矢量。
f_erzeuger <- function(coef) {
f <- function(x) {
x_vec <- c(1, x, x^2, x^3, x^4, x^5, x^6, x^7, x^8, x^9, x^10)
d <- length(coef) - 1 # degree of the polynomial
sum(coef * x_vec[1:(d 1)])
}
f
}
但是 ggplot2 无法绘制此曲线,可能是因为该函式实际上并未计算函式项。
f <- f_erzeuger(c(4, 5, 2))
ggplot(data.frame(x = c(-50, 50)), aes(x = x))
stat_function(fun = f, color = "blue")
stat_function(fun = function(x){3 5*x 2*x^2}, color = "red")
f 即使它应该是多项式,也显示为一条恒定线。

uj5u.com热心网友回复:
问题是你的函式没有矢量化。运行?stat_function并查看以下档案fun:
为了使函式矢量化,我们需要确保,例如,f(c(0, 1))将回传c(f(0), f(1))。请注意,您的函式中的一个问题是您定义的行x_vec = c(1, x, ...)。如果x是一个包含多个元素的矢量,这将不起作用。
有很多方法可以矢量化您的函式。我将使用 tidyverse(主要是purrr::map())来做到这一点。
f_erzeuger = function(coef) {
function(xvals) {
d = length(coef)
map_dbl(xvals, function(x) {
x_vec = x ^ (0:(d - 1))
sum(coef * x_vec)
})
}
}
对此功能所做的更改:
- 最重要的是,该函式现在已矢量化。
x_vec我们可以利用^R 中的矢量化(因此x^(0:2)与 相同c(1, x, x^2))这一事实,而不是明确定义为 10阶。- 我们可以直接在内部回传函式,
f_erzeuger()而不是定义f然后回传它。
现在事情将按预期作业:
f <- f_erzeuger(c(4, 5, 2))
ggplot(data.frame(x = c(-50, 50)), aes(x = x))
stat_function(fun = f, color = "blue")
stat_function(fun = function(x){3 5*x 2*x^2}, color = "red")

uj5u.com热心网友回复:
试试curve。
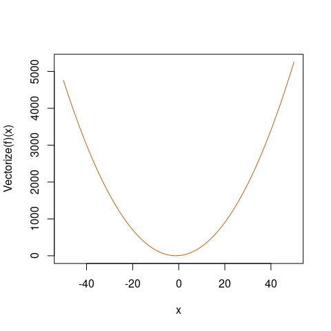
f <- f_erzeuger(c(4, 5, 2))
curve(Vectorize(f)(x), -50, 50, col='#c55d0d')

0 评论