今天学习了Java设计模式中的工厂模式,整理了一下老师的笔记;文中的类图(自己懒的画了),可以供大家参考一下类与类之间的关系,希望大家喜欢,
一、使用传统方法
类图

步骤概括
步骤一:创建一个Pizza抽象类
public abstract class Pizza {
public String name;
public abstract void prepare();
public void bake() {
System.out.println(name + " baking");
}
public void cut() {
System.out.println(name + " cutting");
}
public void box() {
System.out.println(name + " boxing");
}
public void setName(String name) {
this.name = name;
}
}
分析: 这个类用来代表制作披萨的整个流程:准备阶段prepare()、烘烤阶段bake()、切割阶段cut()和打包阶段box() ,假设各个披萨的准备阶段需要的材料不一样,所以把准备阶段定义为一个抽象方法 ,其它三个阶段都一样,
步骤二:创建两个披萨类
public class CheesePizza extends Pizza{
@Override
public void prepare() {
System.out.println("奶酪披萨正在准备中");
}
}
分析: 这个类代表奶酪披萨,简单重写一下准备阶段
public class BeefPizza extends Pizza{
@Override
public void prepare() {
System.out.println("牛肉披萨正在准备中");
}
}
分析: 这个类代表牛肉披萨,也简单重写一下准备阶段
步骤三:制定订购披萨类
public class OrderPizza {
public OrderPizza() {
Pizza pizza = null;
do {
String pizzaType = getType();
if ("cheese".equalsIgnoreCase(pizzaType)) {
pizza = new CheesePizza();
pizza.setName("cheese");
} else if ("beef".equalsIgnoreCase(pizzaType)) {
pizza = new BeefPizza();
pizza.setName("beef");
} else {
break;
}
pizza.prepare();
pizza.bake();
pizza.cut();
pizza.box();
} while (true);
}
// 写一个方法,可以获取希望订购的披萨种类
private String getType() {
try {
BufferedReader strin = new BufferedReader(new InputStreamReader(System.in));
System.out.println("input pizza 种类:");
String str = strin.readLine();
return str;
} catch (IOException e) {
e.printStackTrace();
return "";
}
}
}
分析: 慢慢看代码,可以明白,订购披萨的逻辑代码写在了该类的构造器中,getType()方法是用来获取希望订购的披萨种类,但是,如果我们需要添加新的披萨,就需要从这个类中继续添加相应的逻辑陈述句,从而修改了订购披萨的这个类,就违反了OCP原则
步骤四:创建运行类
public class PizzaStore {
public static void main(String[] args) {
new OrderPizza();
}
}
运行结果:

优缺点分析
优点:比较好理解,简单易操作缺点:违反了设计模式的ocp原则,即对扩展开放,对修改关闭,即当我们给类增加新功能的时候,尽量不修改代码,或者尽可能少修改代码
二、使用简单工厂
类图

基本介绍
简单工厂模式是属于创建型模式,是工厂模式的一种,简单工厂模式是由一个工厂物件决定创建出哪一种产品类的实体,简单工厂模式是工厂模式家族中最简单实用的模式简单工厂模式定义了一个创建物件的类,由这个类来封装实体化物件的行为(代码)在软件开发中,当我们会用到大量的创建某种、某类或者某批物件时,就会使用到工厂模式
步骤概括
步骤一:创建简单工厂
public class SimpleFactory {
public static Pizza createPizza2(String orderType) {
Pizza pizza = null;
if ("beef".equalsIgnoreCase(orderType)) {
pizza = new BeefPizza();
pizza.setName(" beef ");
} else if ("cheese".equalsIgnoreCase(orderType)) {
pizza = new CheesePizza();
pizza.setName("cheese");
}
return pizza;
}
}
分析: 简单工厂又叫做静态工厂,我们写一个静态方法,可以方便后面代码的呼叫,这里用到的类,跟用传统方法用到的类一样,没有改变
步骤二:制定订购披萨类
public class OrderPizza2 {
public OrderPizza2() {
do {
String orderType = getType();
Pizza pizza = SimpleFactory.createPizza2(orderType);
if (pizza != null) {
pizza.prepare();
pizza.bake();
pizza.cut();
pizza.box();
} else {
System.out.println(" 订购披萨失败 ");
break;
}
} while (true);
}
private String getType() {
try {
BufferedReader strin = new BufferedReader(new InputStreamReader(System.in));
System.out.println("input pizza 种类:");
String str = strin.readLine();
return str;
} catch (IOException e) {
e.printStackTrace();
return "";
}
}
}
分析: 该类的构造器中用到了简单工厂类SimpleFactory,这样,我们就不需要在订购披萨这一行为中去写增加新的披萨的代码了,而是从工厂中写添加新的披萨的代码,就不用再改动这个类,
运行结果:

优点分析
使用简单工厂模式来创建物件,更加的方便灵活,不需要修改订购披萨的逻辑
三、使用工厂方法
新的需求
客户在点披萨时,可以点不同口味的披萨,比如 北京的奶酪pizza、北京的胡椒pizza 或者是伦敦的奶酪pizza、伦敦的胡椒pizza
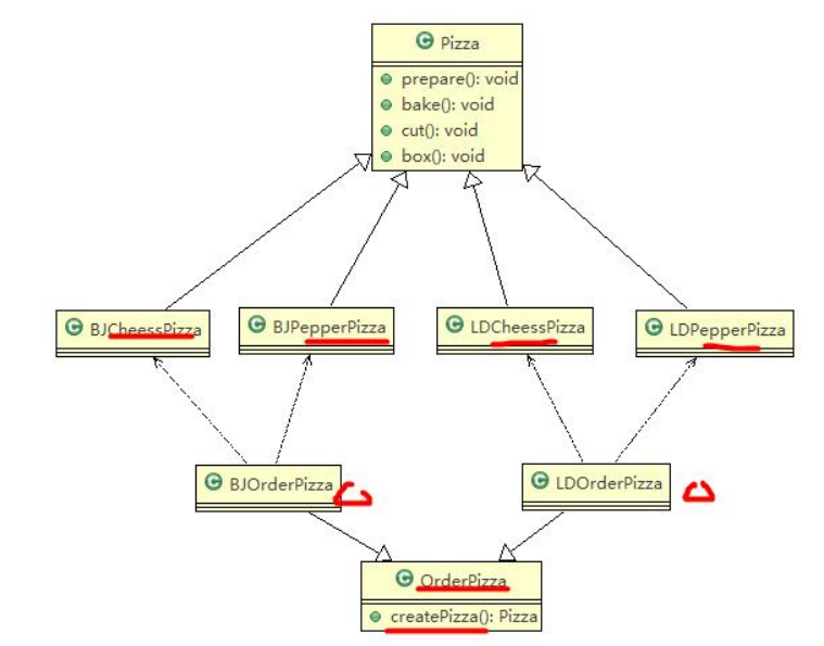
类图

基本介绍
工厂方法模式设计方案:将披萨项目的实体化功能抽象成抽象方法,在不同的口味点餐子类中具体实作,工厂方法模式:定义了一个创建物件的抽象方法,由子类决定要实体化的类,工厂方法模式将物件的实体化推迟到子类,
步骤概括
步骤一:创建四个披萨类
public class BJCheesePizza extends Pizza {
@Override
public void prepare() {
setName("北京的奶酪pizza");
System.out.println("北京的奶酪pizza 准备原材料");
}
}
分析: Pizza类跟上面的代码一样,我就没有再次写了,此类是用来创建北京的奶酪口味的披萨
public class BJPepperPizza extends Pizza{
@Override
public void prepare() {
setName("北京的胡椒pizza");
System.out.println("北京的胡椒pizza 准备原材料");
}
}
分析: 此类是用来创建北京的辣椒口味的披萨
public class LDCheesePizza extends Pizza {
@Override
public void prepare() {
setName("伦敦的奶酪pizza");
System.out.println("伦敦的奶酪pizza 准备原材料");
}
}
分析: 此类是用来创建伦敦的奶酪口味的披萨
public class LDPepperPizza extends Pizza {
@Override
public void prepare() {
setName("伦敦的胡椒pizza");
System.out.println("伦敦的胡椒pizza 准备原材料");
}
}
分析: 此类是用来创建伦敦的辣椒口味的披萨
步骤二:创建订购披萨抽象类
public abstract class OrderPizza {
abstract Pizza createPizza(String orderType);
public OrderPizza() {
do {
String orderType = getType();
Pizza pizza = createPizza(orderType); //抽象方法,由工厂子类完成
if (pizza == null){
System.out.println("订购披萨失败");
break;
}
pizza.prepare();
pizza.bake();
pizza.cut();
pizza.box();
} while (true);
}
private String getType() {
try {
BufferedReader strin = new BufferedReader(new InputStreamReader(System.in));
System.out.println("input pizza 种类:");
String str = strin.readLine();
return str;
} catch (IOException e) {
e.printStackTrace();
return "";
}
}
}
分析: 此类中定义一个抽象方法createPizza(), 让各个工厂子类自己实作,构造器中写订购披萨的代码逻辑;getType()方法跟原来的没有区别,
public class BJOrderPizza extends OrderPizza {
@Override
Pizza createPizza(String orderType) {
Pizza pizza = null;
if(orderType.equals("cheese")) {
pizza = new BJCheesePizza();
} else if (orderType.equals("pepper")) {
pizza = new BJPepperPizza();
}
return pizza;
}
}
分析: 此类用来继承OrderPizza类,成为北京地区的订购披萨分销商
public class LDOrderPizza extends OrderPizza {
@Override
Pizza createPizza(String orderType) {
Pizza pizza = null;
if(orderType.equals("cheese")) {
pizza = new LDCheesePizza();
} else if (orderType.equals("pepper")) {
pizza = new LDPepperPizza();
}
return pizza;
}
}
分析: 此类也用来继承OrderPizza类,成为伦敦地区的订购披萨分销商
步骤三:创建运行类
public class PizzaStore {
public static void main(String[] args) {
String loc = "beijing";
if (loc.equals("beijing")) {
new BJOrderPizza();
} else {
new LDOrderPizza();
}
}
}
分析: 假设就是买北京地区的披萨
运行结果:

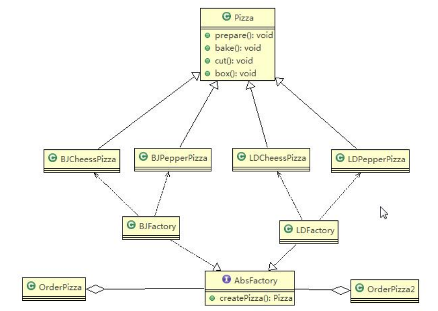
四、使用抽象工厂
类图

基本介绍
抽象工厂模式定义了一个interface用于创建相关或有依赖关系的物件簇,而无需指明具体的类抽象工厂模式可以将简单工厂模式和工厂方法模式进行整合从设计层面看,抽象工厂模式就是对简单工厂模式的改进(或者称为进一步的抽象)将工厂抽象成两层,AbsFactory(抽象工厂) 和 具体实作的工厂子类,程序员可以根据创建物件型别使用对应的工厂子类,这样将单个的简单工厂类变成了工厂簇,更利于代码的维护和扩展,
步骤概括
步骤一:创建总工厂界面
public interface AbsFactory {
public Pizza createPizza(String orderType);
}
分析: 此类是用来让下面的工厂子类来具体实作
步骤二:创建分工厂
public class BJFactory implements AbsFactory {
@Override
public Pizza createPizza(String orderType) {
Pizza pizza = null;
if(orderType.equals("cheese")) {
pizza = new BJCheesePizza();
} else if (orderType.equals("pepper")){
pizza = new BJPepperPizza();
}
return pizza;
}
}
分析: 这是工厂子类,用来制作北京的披萨
public class LDFactory implements AbsFactory {
@Override
public Pizza createPizza(String orderType) {
Pizza pizza = null;
if (orderType.equals("cheese")) {
pizza = new LDCheesePizza();
} else if (orderType.equals("pepper")) {
pizza = new LDPepperPizza();
}
return pizza;
}
}
分析: 这是工厂子类,用来制作伦敦的披萨
步骤三:创建订购类
public class OrderPizza {
private AbsFactory factory;
public OrderPizza(AbsFactory factory) {
setFactory(factory);
}
private void setFactory(AbsFactory factory) {
do {
this.factory = factory;
String orderType = getType();
// factory 可能是北京的工厂子类,也可能是伦敦的工厂子类
Pizza pizza = factory.createPizza(orderType);
if (pizza == null) {
System.out.println("订购失败");
break;
}
pizza.prepare();
pizza.bake();
pizza.cut();
pizza.box();
} while (true);
}
private String getType() {
try {
BufferedReader strin = new BufferedReader(new InputStreamReader(System.in));
System.out.println("input pizza 种类:");
String str = strin.readLine();
return str;
} catch (IOException e) {
e.printStackTrace();
return "";
}
}
}
分析: Pizza pizza = factory.createPizza(orderType);这一陈述句主要运用的是java基础里面的多型,具体的实作功能交给实作其界面的子类
步骤四:创建运行类
public class PizzaStore {
public static void main(String[] args) {
new OrderPizza(new LDFactory());
}
}
分析: 假设买的是伦敦地区的披萨
运行结果:

总结
1、工厂模式的意义:
创建物件实体时,不要直接 new 类, 而是把这个new 类的动作放在一个工厂的方法中,并回传
不要让类继承具体类,而是继承抽象类或者是实作interface(界面)
不要覆写基类中已经实作的方法,
发表评论
您的电子邮件地址不会被公开。 必填的字段已做标记 *
0 评论