目录
1,概念
2,冲突-避免
3,冲突-避免-哈希函式设计
4,冲突-避免-负载因子调节?
4,冲突-解决-闭散列
①线性探测
②二次探测
5,冲突-解决-开散列/哈希桶
6,完整代码
1,概念
当向该结构中:
插入元素
根据待插入元素的关键码,以此函式计算出该元素的存盘位置并按此位置进行存放
搜索元素
对元素的关键码进行同样的计算,把求得的函式值当做元素的存盘位置,在结构中按此位置取元素比较,若关键码相等,则搜索成功
例如:资料集合{1,7,6,4,5,9};
哈希函式设定为:hash(key) = key % capacity; capacity为存盘元素底层空间总的大小,

2,冲突-避免
常见哈希函式
直接定制法--(常用)
取关键字的某个线性函式为散列地址:Hash(Key)= A*Key + B 优点:简单、均匀 缺点:需要事先知道关 键字的分布情况 使用场景:适合查找比较小且连续的情况
除留余数法--(常用)
设散串列中允许的地址数为m,取一个不大于m,但最接近或者等于m的质数p作为除数,按照哈希函式: Hash(key) = key% p(p<=m),将关键码转换成哈希地址
平方取中法--(了解)
假设关键字为1234,对它平方就是1522756,抽取中间的3位227作为哈希地址; 再比如关键字为4321,对 它平方就是18671041,抽取中间的3位671(或710)作为哈希地址 平方取中法比较适合:不知道关键字的分 布,而位数又不是很大的情况
4,冲突-避免-负载因子调节
闭散列:也叫开放定址法,当发生哈希冲突时,如果哈希表未被装满,说明在哈希表中必然还有空位置,那么可以 把key存放到冲突位置中的“下一个” 空位置中去,
①线性探测
插入
通过哈希函式获取待插入元素在哈希表中的位置 如果该位置中没有元素则直接插入新元素,如果该位置中有元素发生哈希冲突,使用线性探测找到 下一个空位置,插入新元素

线性探测的缺陷是产生冲突的资料堆积在一块,这与其找下一个空位置有关系,因为找空位置的方式就是挨 着往后逐个去找,因此二次探测为了避免该问题,找下一个空位置的方法为: = ( + )% m, 或者: = ( - )% m,其中:i = 1,2,3…, 是通过散列函式Hash(x)对元素的关键码 key 进行计算得到的位置, m是表的大小, 对于2.1中如果要插入44,产生冲突,使用解决后的情况为:
.png)
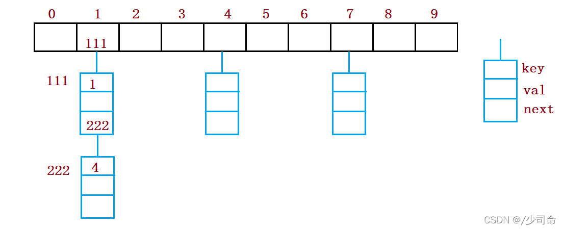
开散列法又叫链地址法(开链法),首先对关键码集合用散列函式计算散列地址,具有相同地址的关键码归于同一子 集合,每一个子集合称为一个桶,各个桶中的元素通过一个单链表链接起来,各链表的头结点存盘在哈希表中,


static class Node {
public int key;
public int val;
public Node next;
public Node(int key, int val) {
this.key = key;
this.val = val;
}
}
private Node[] array;
public int usedSize;
public HashBucket() {
this.array = new Node[10];
this.usedSize = 0;
}


public void put(int key,int val){
int index = key % this.array.length;
Node cur = array[index];
while (cur != null){
if(cur.val == key){
cur.val = val;
return;
}
cur = cur.next;
}
//头插法
Node node = new Node(key,val);
node.next = array[index];
array[index] = node;
this.usedSize++;
if(loadFactor() >= 0.75){
resize();
}
}
public int get(int key) {
//以什么方式存盘的 那就以什么方式取
int index = key % this.array.length;
Node cur = array[index];
while (cur != null) {
if(cur.key == key) {
return cur.val;
}
cur = cur.next;
}
return -1;//
}



public void resize(){
Node[] newArray = new Node[2*this.array.length];
for (int i = 0; i < this.array.length; i++){
Node cur = array[i];
Node curNext = null;
while (cur != null){
curNext = cur.next;
int index = cur.key % newArray.length;
cur.next = newArray[i];
newArray[i] = cur;
cur = curNext.next;
cur = curNext;
}
}
this.array = newArray;
}
6,完整代码
class HashBucket {
static class Node {
public int key;
public int val;
public Node next;
public Node(int key, int val) {
this.key = key;
this.val = val;
}
}
private Node[] array;
public int usedSize;
public HashBucket() {
this.array = new Node[10];
this.usedSize = 0;
}
public void put(int key,int val) {
//1、确定下标
int index = key % this.array.length;
//2、遍历这个下标的链表
Node cur = array[index];
while (cur != null) {
//更新val
if(cur.key == key) {
cur.val = val;
return;
}
cur = cur.next;
}
//3、cur == null 当前阵列下标的 链表 没要key
Node node = new Node(key,val);
node.next = array[index];
array[index] = node;
this.usedSize++;
//4、判断 当前 有没有超过负载因子
if(loadFactor() >= 0.75) {
//扩容
resize();
}
}
public int get(int key) {
//以什么方式存盘的 那就以什么方式取
int index = key % this.array.length;
Node cur = array[index];
while (cur != null) {
if(cur.key == key) {
return cur.val;
}
cur = cur.next;
}
return -1;//
}
public double loadFactor() {
return this.usedSize*1.0 / this.array.length;
}
public void resize(){
Node[] newArray = new Node[2*this.array.length];
for (int i = 0; i < this.array.length; i++){
Node cur = array[i];
Node curNext = null;
while (cur != null){
curNext = cur.next;
int index = cur.key % newArray.length;
cur.next = newArray[i];
newArray[i] = cur;
cur = curNext.next;
cur = curNext;
}
}
this.array = newArray;
}
}
0 评论